Frekuensi untuk amatir radio untuk pita 70 cm (UHF) adalah 430-440MHz. Di Indonesia, frekuensi 430 MHz sampai 431 MHz dapat dipakai untuk komunikasi data. Rentang frekuensi ini dapat dipakai untuk mengembangkan perangkat amatir radio berbasis radio UHF menggunakan modul LoRa. Semtech adalah perusahaan manufaktur yang membuat chip transceiver LoRa, tahun lalu Semtech mengeluarkan seri SX126x. Jika dibandingkan dengan seri SX127x, seri SX126x mempunyai performa RF yang lebih baik, dan support penggunaan TCXO.
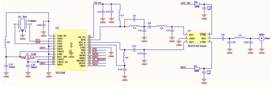
Semtech memiliki referensi desain untuk SX1268, referensi ini dipakai oleh perusahaan manufaktur China seperti Dorji atau Ebyte untuk membuat modul berbasis SX1268. SX1268 memiliki tiga I/O digital, pada referensi ini dua I/O dipakai untuk rangkaian internal dalam modul, yaitu RF Switch dan TCXO supply yaitu DIO2 dan DIO3. Modul berbasis SX1268 ini hanya dapat memiliki 1 I/O untuk fungsi deteksi carrier yang diperlukan untuk implementasi CSMA.

SX1268 lebih baik dari sisi RF dibandingkan SX1278, sensitivitas yang lebih tinggi, deteksi carrier yang dapat mendeteksi keseluruhan dari transmisi LoRa dan kemampuan menggunakan TCXO (temperature compensated oscillator) yang dapat memperbaiki tingkat presisi dari frekuensi dari modul LoRa. Namun perubahan ini juga mengakibatkan berubahnya implementasi komunikasi SPI dengan modul SX1268 dibandingkan dengan modul SX1278, sehingga program untuk SX1278 tidak dapat dipakai untuk SX1268. Setelah adanya pengembangan library SX1268 oleh Jan Gromes (http://github.com/jgromes/RadioLib), kelebihan modul SX1268 dapat diintegrasi dengan Arduino untuk membuat perangkat LoRa performa tinggi.
Langkah selanjutnya dari artikel ini adalah integrasi dengan Arduino Pro Mini atau standalone ATmega328P untuk pembaharuan desain LoRa APRS TNC.