GeNose adalah sebuah alat pendeteksi Volatile Organic Compounds (VOC) yang dikembangkan oleh tim peneliti dari UGM. Penelitian ini memang menyasarkan untuk deteksi penyakit melalui kandungan molekul VOC dalam hembusan napas. Tim peneliti tersebut telah melakukan modifikasi agar sistem GeNose yang dikembangkan dapat digunakan untuk mendeteksi COVID-19. Saya tidak akan bahas tahap uji klinis ataupun kemampuan GeNose dalam mendeteksi COVID-19, namun lebih ke teknologi dan pengembangan apa saja yang dilakukan oleh tim GeNose. Ada beberapa teknologi yang mendasari pembuatan GeNose ini, pertama dari fabrikasi sensor, akuisisi data (DAQ), dan pemodelan (machine-learning).
Sensor Berbasis Quartz Crystal Microbalance
Sensor yang digunakan oleh GeNose adalah sensor berbasis Quartz Crystal Microbalance (QCM). Sensor tipe ini difabrikasi dengan menggakan proses pelapisan dengan sebuah alat spincoating, untuk membuat lapisan tipis (thin-film) yang dapat mengadsorpsi partikel/molekul yang diinginkan. Sensor QCM ini akan menghasilkan pergeseran frekuensi berdasarkan perbedaan massa akibat adanya molekul yang tertangkap oleh bahan sensitif tersebut. Menggunakan proses spin-coating tadi, berbagai pilihan bahan sensitif dapat dipilih untuk mengatur selektifitas dan sensitifitas terhadap molekul gas tertentu.
Sistem GeNose menggunakan empat jenis polimer sebagai lapisan penginderaannya, yaitu polyacrylonitrile (PAN), poly(vinyl acetate) (PVAc), poly(vinylidene fluoride) (PVDF), dan poly(vinyl pyrrolidone) (PVP). Bahan-bahan ini dilarutkan dalam sebuah pelarut (solvent) dengan konsentrasi tertentu, sesuai Tabel 3 dalam paper, dan dilakukan proses spincoating dengan kecepatan angular tertentu dalam kurun waktu tertentu, kecepatan dan waktu putaran berkorelasi langsung dengan tebal-tipisnya lapisan yang dihasilkan, umumnya dalam nanometer.
Melalui keempat elemen sensor ini, sistem dapat membaca tujuh jenis VOC, yakni methanol, ethanol, propanol, butanol, benzene, toluene, dan xylene.
Rangkaian Akusisi Data
Komponen elektronika dari sistem ini adalah osilator dan penghitung frekuensi. Sistem osilator terdiri dari kristal QCM, rangkaian osilator driver (terdiri dari SN74LVC1GX04 dan beberapa resistor dan kapasitor). Rangkaian osilator ini menghasilkan gelombang sinyal kotak yang mengikuti frekuensi resonansi dari QCM, lalu frekuensi ini dibaca oleh sebuah penghitung frekuensi. Penghitung frekuensi dibuat menggunakan Arduino Due, menggunakan 32-bit timer counter yang mampu mengukur frekuensi hingga 21 MHz.
Sistem elektronika ini dibuat dalam satu PCB yang sama, terdiri dari 4 buah sensor QCM, empat rangkaian osilator dan sensor kelembaban dan temperatur yang ditutup dengan sebuah air-tight chamber dengan pipa masuk dan pipa keluar untuk udara masuk dan keluar. Agar udara tidak keluar sama sekali, di antara PCB dan chamber dipasang lapisan karet untuk menjaga hubungan antara keduanya tetap kedap udara.

Machine Learning
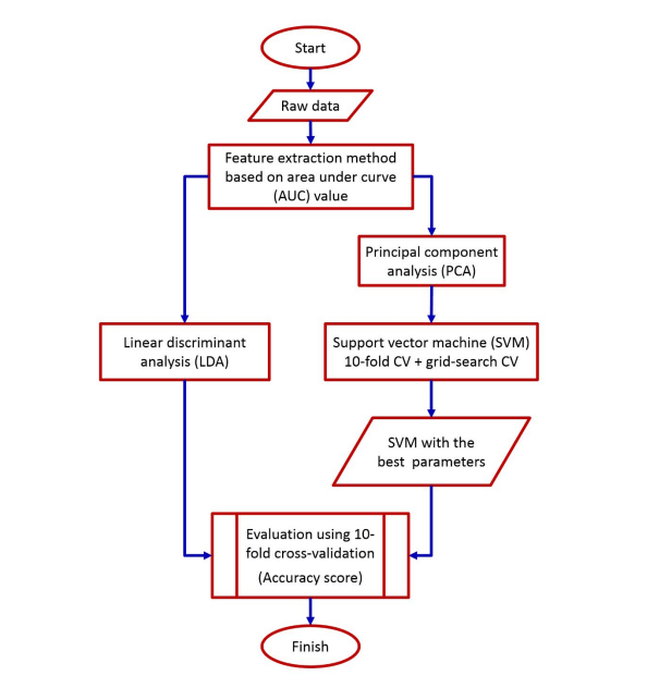
Pemrosesan data menggunakan Machine Learning, data yang diambil oleh sistem GeNose ini sejumlah 1120 time series data, 280 untuk masing-masing sensor dalam array tersebut. Data mentah ini selanjutnya dilakukan pemrosesan (pre-processing) menggunakan nilai AUC sebagai berikut
Setelah proses ini, matriks dataset menjadi 210 nilai AUC untuk empat sensor, nilai ini dipakai untuk melakukan proses Linear Discriminant Analysis ataupun Principal Component Analysis + Support Vector Machine.

GeNose dari UGM merupakan proses panjang pengembangan, mulai dari pengembangan elemen sensor, pembuatan rangkaian pembacaan dan software nya, serta proses statistika dan machine learning untuk identifikasi. Bagaimanapun hasil dari uji klinis, saya rasa penemuan ini tetap merupakan penemuan menarik, hasil karya yang dapat diberikan apresiasi tinggi, sebuah upaya nyata dari sebuah tim ilmuwan, perekayasa, dan dokter untuk berkontribusi dalam menanggulangi COVID-19. Walaupun data akhirnya menyatakan bahwa sistem kurang cocok untuk COVID-19, tetap adanya potensi penggunaan alat ini untuk aplikasi-aplikasi lainnya.
Disclaimer:
Saya adalah lulusan teknik Elektro dengan pengalaman di laboratorium nanoelektronika dan rangkaian elektronika. Ilmu yang saya miliki untuk menginterpretasikan penelitian berdasarkan jurnal Intelligent Mobile Electronic Nose System Comprising a Hybrid Polymer-Functionalized Quartz Crystal Microbalance Sensor Array | ACS Omega hanya dalam sisi fabrikasi sensor dan rangkaian elektronika penunjangnya. Penelitian dan pengembangan GeNose melibatkan berbagai ilmuwan dari berbagai disiplin ilmu.
Sumber rujukan:
- Intelligent Mobile Electronic Nose System Comprising a Hybrid Polymer-Functionalized Quartz Crystal Microbalance Sensor Array (acs.org)
- (35) GeNose: Teknologi Pengendus Covid-19 | Serah Terima Konsorsium Riset dan Inovasi COVID-19 – YouTube
- Genosvid Diagnostic Test for Early Detection of COVID-19 – Full Text View – ClinicalTrials.gov